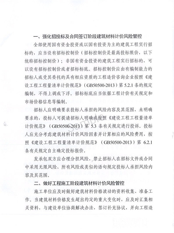
您当前所在位置:网站首页 » 政策法规 » 地方法规

地方法规

联系我们

范经理:16696181666 

电话:0371-65585902

网址:www.dcgczx.com

地址:郑州市经三路15号广汇国贸A区1202室

手机扫一扫

扫描二维码联系我们