您当前所在位置:网站首页 » 招标采购 » 招标公告

招标公告

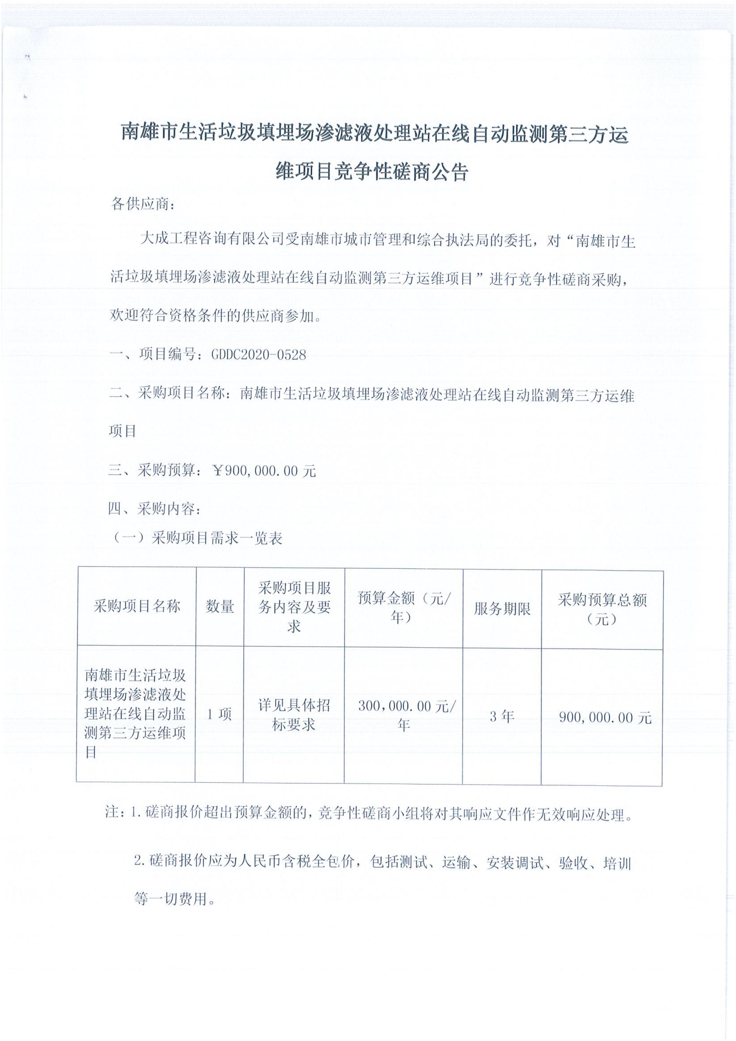
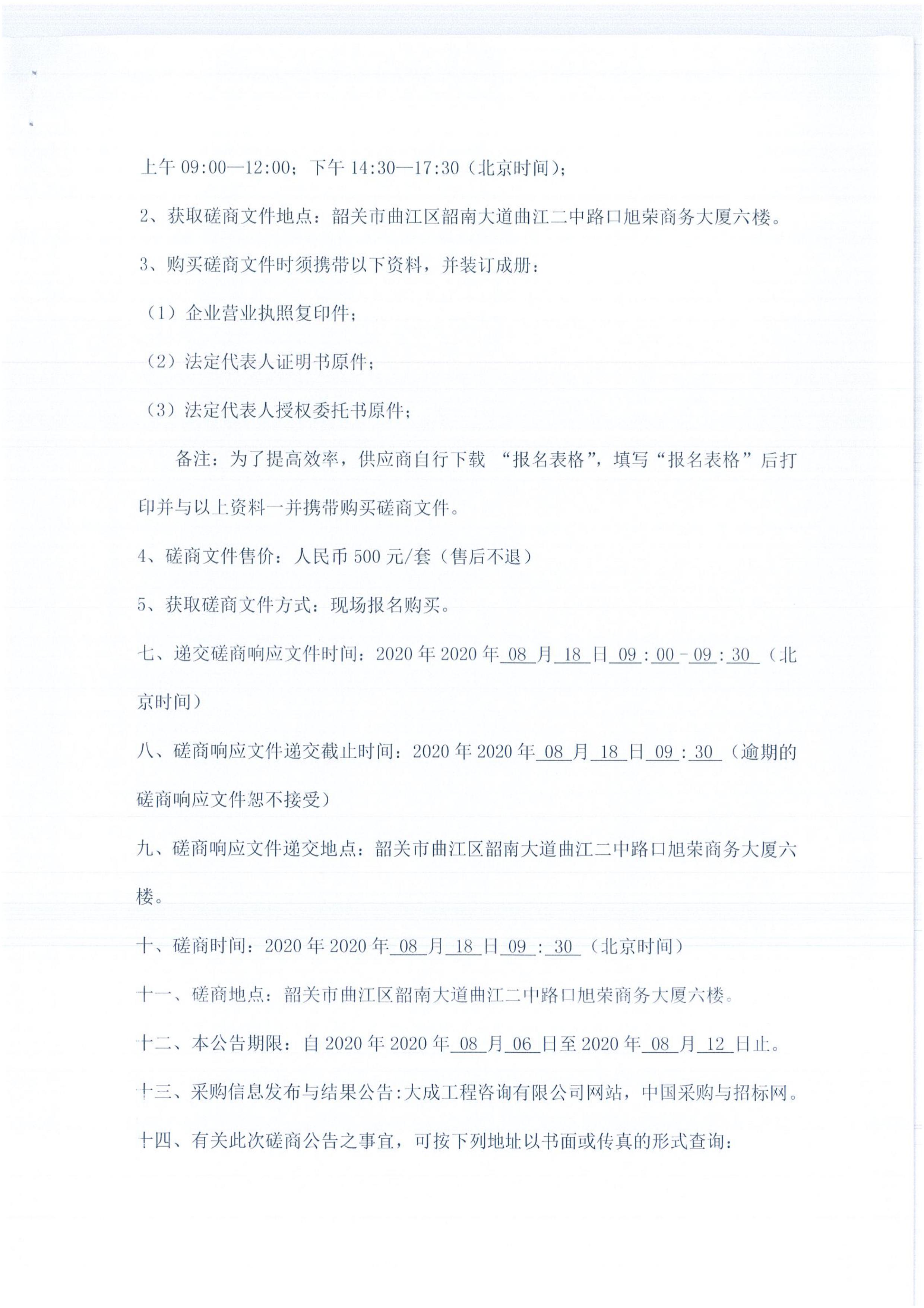
南雄市生活垃圾填埋场渗滤液处理站在线自动监测第三方运维项目竞争性磋商公告

来源:大成工程咨询有限公司 点击:10973 发布时间:2020-08-06

0001

0002

0003

0004

联系我们

范经理:16696181666 

电话:0371-65585902

网址:www.dcgczx.com

地址:郑州市经三路15号广汇国贸A区1202室

手机扫一扫

扫描二维码联系我们